进入适老模式
无障碍阅读
网站首页
机构概况
政务公开
政务服务
公共服务
党风廉政建设
交流互动
@国务院,我来说
行政强制
政务公开
-
法定主动公开内容
- 行政强制
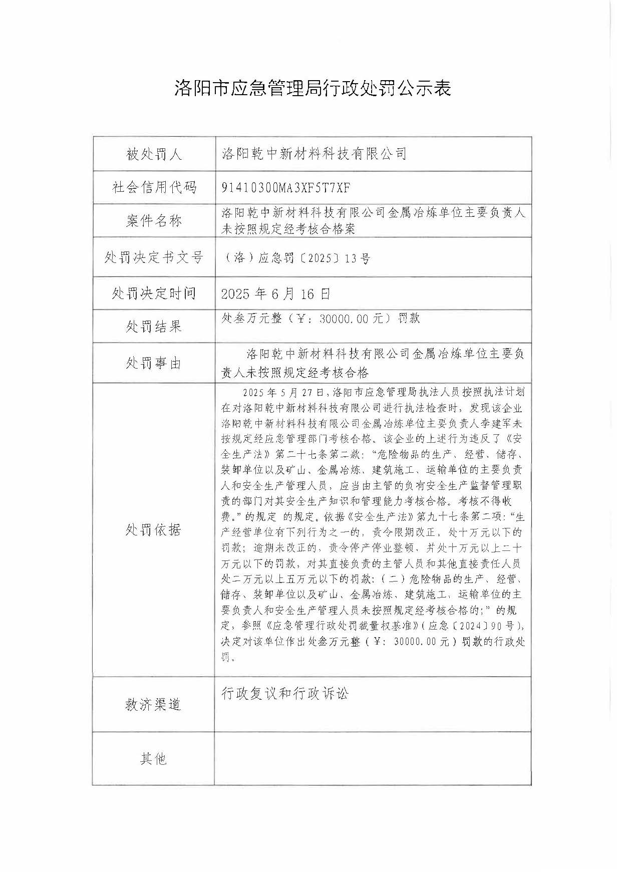
洛阳市应急管理局行政处罚公示表(洛)应急罚【2025】13号
更新时间:
2025-08-21 16:49
(编辑:)
收藏
打印
- 各省市政府网站 -
〉
中华人民共和国应急管理部
河南省应急管理厅
郑州市应急局
平顶山市应急局
商丘市应急局
新乡市应急局
焦作市应急局
三门峡市应急局
济源市应急局
- 市政府网站 -
〉
洛阳市政府网站
洛阳市人力资源和社会保障局
洛阳商务局
洛阳市司法局
洛阳民政局
洛阳市公安局
洛阳市发展和改革委员会
- 其他网站 -
〉
人民网
大河网